Formazione Del Governo Italiano Mappa Concettuale Migliore Fatto - Alla formazione del governo si procede quando il precedente ha rassegnato le dismissioni quando cioè si è aperta una crisi di governo. La crisi dell'età comunale e la nascita delle signorie nel rinascimento. Formazione Del Governo Italiano Mappa Concettuale Schede didattiche su cittadinanza e costituzione per la classe quinta della scuola primaria con. Accornero aris, la parabola del sindacato:
Il governo è un organo collegiale,. La crisi dell'età comunale e la nascita delle signorie nel rinascimento. La formazione del governo della repubblica italiana, nell'ambito di una legislatura parlamentare (che normalmente, ma non necessariamente, ha durata di 5 anni [1] ), segue l'iter procedurale. Il governo italiano spiegato in modo semplice: Governo | dislessia discalculia disturbi specifici. Schede didattiche su cittadinanza e costituzione per la classe quinta della scuola primaria con. Mappa concettuale sul governo parlamentare… continua. Il governo italiano spiegato in modo semplice: Mappa concettuale di cittadinanza e costituzione introdotta dal primo articolo della costituzione, gli organi dello stato.
1~ Pag 183186 I RAPPORTI TRA GLI ORGANI DI GOVERNO
Presidente della repubblica e presidente del consigliio dei ministri. Spiegazione della forma di governo parlamentare. Governo | dislessia discalculia disturbi specifici.Quali erano quelle più importanti… continua Pag 183186 I RAPPORTI TRA GLI ORGANI DI GOVERNO Il governo italiano spiegato in modo semplice: Riassunto sulla formazione del governo, le cause di cessazione, l'attività normativa, i regolamenti, la nomina del presidente della repubblica e nomina del presidente del consiglio (5 pagine. Comunismo di guerra in russia mappa concettuale studenti it can the net harness a bunch of volunteers to help bring books in the. Ascesa e declino d’una cultura, il mulino, bologna 1992 accornero aris, era il secolo del lavoro, il mulino, bologna 2002 acerbi. Il powerpoint il governo sarà utile per riprendere in mano quanto spiegato a lezione. Repubblica italiana la repubblica italiana dal latino res publica, cioè cosa pubblica è il governo del popolo (cittadini) che ha la sovranità, cioè il potere che può essere.... . 🌲🌳una mappa concettuale commentata in cui si confrontano le principali caratteristiche del.
2~ DDLMurano.Rigamonti Mappa Concettuale keren
Gambar DDLMurano.Rigamonti Mappa Concettuale (550x607)
Mappa concettuale di cittadinanza e costituzione introdotta dal primo articolo della costituzione, gli organi dello stato.Spiegazione della forma di governo parlamentare... DDLMurano.Rigamonti Mappa Concettuale La mappa concettuale dell’unione europea presentata sopra può davvero aiutare a comprendere e a mettere in evidenza la sua ricca storia, i paesi membri, i principi fondamentali. Comunismo di guerra in russia mappa concettuale studenti it can the net harness a bunch of volunteers to help bring books in the. Come funziona il governo italiano: Mappa concettuale sul governo parlamentare… continua. Riassunto sulla formazione del governo, le cause di cessazione, l'attività normativa, i regolamenti, la nomina del presidente della repubblica e nomina del presidente del consiglio (5 pagine. Governo | dislessia discalculia disturbi specifici. La mappa concettuale dell’unione europea presentata sopra può davvero aiutare a comprendere e a mettere in evidenza la sua ricca storia, i paesi membri, i principi fondamentali.
3~ PPT Il parlamento e la formazione delle leggi PowerPoint Presentation
Gambar PPT Il parlamento e la formazione delle leggi PowerPoint Presentation (1024x768)
Comunismo di guerra in russia mappa concettuale studenti it can the net harness a bunch of volunteers to help bring books in the.Cos’è, la formazione, la composizione, le funzioni. PPT Il parlamento e la formazione delle leggi PowerPoint Presentation Come funziona il governo italiano: Repubblica italiana la repubblica italiana dal latino res publica, cioè cosa pubblica è il governo del popolo (cittadini) che ha la sovranità, cioè il potere che può essere. La crisi dell'età comunale e la nascita delle signorie nel rinascimento. Riassunto sulla formazione del governo, le cause di cessazione, l'attività normativa, i regolamenti, la nomina del presidente della repubblica e nomina del presidente del consiglio (5 pagine. Il governo è un organo collegiale,.... Quali erano quelle più importanti… continua
4~ Il fuoriclasse home
Governo | dislessia discalculia disturbi specifici. Schede didattiche su cittadinanza e costituzione per la classe quinta della scuola primaria con.Il governo è un organo collegiale,. Il fuoriclasse home Schede didattiche su cittadinanza e costituzione per la classe quinta della scuola primaria con. Riassunto sulla formazione del governo, le cause di cessazione, l'attività normativa, i regolamenti, la nomina del presidente della repubblica e nomina del presidente del consiglio (5 pagine. Popolo, parlamento, presidente della repubblica e presidente del consigliio dei ministri. Mappa concettuale sull'italia tra '300 e '400: Come funziona il governo italiano: Governo | dislessia discalculia disturbi specifici.. Popolo, parlamento, presidente della repubblica e presidente del consigliio dei ministri.
5~ COSTITUZIONE_ITER delle LEGGI Molteni & Pianciamore Mappa Concettuale
Gambar COSTITUZIONE_ITER delle LEGGI Molteni & Pianciamore Mappa Concettuale (1063x634)
Come funziona il governo italiano: Mappa concettuale di cittadinanza e costituzione introdotta dal primo articolo della costituzione, gli organi dello stato. Mappa concettuale sul governo parlamentare… continua.La mappa concettuale dell’unione europea presentata sopra può davvero aiutare a comprendere e a mettere in evidenza la sua ricca storia, i paesi membri, i principi fondamentali. COSTITUZIONE_ITER delle LEGGI Molteni & Pianciamore Mappa Concettuale Ascesa e declino d’una cultura, il mulino, bologna 1992 accornero aris, era il secolo del lavoro, il mulino, bologna 2002 acerbi. Accornero aris, la parabola del sindacato: Spiegazione della forma di governo parlamentare. Mappa concettuale di cittadinanza e costituzione introdotta dal primo articolo della costituzione, gli organi dello stato. Cos’è, la formazione, la composizione, le funzioni. Mappa concettuale sull'italia tra '300 e '400: La formazione del governo della repubblica italiana, nell'ambito di una legislatura parlamentare (che normalmente, ma non necessariamente, ha durata di 5 anni [1] ), segue l'iter procedurale... Repubblica italiana la repubblica italiana dal latino res publica, cioè cosa pubblica è il governo del popolo (cittadini) che ha la sovranità, cioè il potere che può essere.
6~ MAPPE per la SCUOLA ETA' GIOLITTIANA GIOLITTI keren
🌲🌳una mappa concettuale commentata in cui si confrontano le principali caratteristiche del.Presidente della repubblica e presidente del consigliio dei ministri. MAPPE per la SCUOLA ETA' GIOLITTIANA GIOLITTI Alla formazione del governo si procede quando il precedente ha rassegnato le dismissioni quando cioè si è aperta una crisi di governo. Mappa concettuale di cittadinanza e costituzione introdotta dal primo articolo della costituzione, gli organi dello stato. Accornero aris, la parabola del sindacato:
7~ In direzione ostinata e contraria 3 Il contratto di governo giallo berikut
Gambar In direzione ostinata e contraria 3 Il contratto di governo giallo (1160x378)
Presidente della repubblica e presidente del consigliio dei ministri. Mappa concettuale sull'italia tra '300 e '400:Mappa concettuale sull'italia tra '300 e '400:.. In direzione ostinata e contraria 3 Il contratto di governo giallo La formazione del governo della repubblica italiana, nell'ambito di una legislatura parlamentare (che normalmente, ma non necessariamente, ha durata di 5 anni [1] ), segue l'iter procedurale. Come funziona il governo italiano: 🌲🌳una mappa concettuale commentata in cui si confrontano le principali caratteristiche del. Schede didattiche su cittadinanza e costituzione per la classe quinta della scuola primaria con. L'ingannevole paura di non essere all'altezza:. Popolo, parlamento, presidente della repubblica e presidente del consigliio dei ministri. La mappa concettuale dell’unione europea presentata sopra può davvero aiutare a comprendere e a mettere in evidenza la sua ricca storia, i paesi membri, i principi fondamentali.. Il powerpoint il governo sarà utile per riprendere in mano quanto spiegato a lezione.
8~ MAPPE per la SCUOLA STATO e NAZIONE
Gambar MAPPE per la SCUOLA STATO e NAZIONE (1600x966)
Popolo, parlamento, presidente della repubblica e presidente del consigliio dei ministri.. MAPPE per la SCUOLA STATO e NAZIONE L'ingannevole paura di non essere all'altezza:. Formazione e crisi di governo italiano: Cos’è, la formazione, la composizione, le funzioni. Alla formazione del governo si procede quando il precedente ha rassegnato le dismissioni quando cioè si è aperta una crisi di governo.
9~ PPT Governo Formazione e struttura PowerPoint Presentation, free
Il governo è un organo collegiale,. Mappa concettuale di cittadinanza e costituzione introdotta dal primo articolo della costituzione, gli organi dello stato.Governo | dislessia discalculia disturbi specifici.. PPT Governo Formazione e struttura PowerPoint Presentation, free Cos’è, la formazione, la composizione, le funzioni. Accornero aris, la parabola del sindacato: Come funziona il governo italiano:.. Il governo è un organo collegiale,.
10~ MAPPE DIRITTO_ED. CIVICA ITALIA POLITICA Stato italiano lengkap
Mappa concettuale sull'italia tra '300 e '400: MAPPE DIRITTO_ED. CIVICA ITALIA POLITICA Stato italiano . Formazione e crisi di governo italiano:
11~ Schema sulla formazione dello stato italiano Fare di Una Mosca
La formazione del governo della repubblica italiana, nell'ambito di una legislatura parlamentare (che normalmente, ma non necessariamente, ha durata di 5 anni [1] ), segue l'iter procedurale. Il powerpoint il governo sarà utile per riprendere in mano quanto spiegato a lezione.Schede didattiche su cittadinanza e costituzione per la classe quinta della scuola primaria con. Schema sulla formazione dello stato italiano Fare di Una Mosca Esplora la mappa contenuta nel padlet il governo e rafforza il tuo studio grazie alle parole chiave e ai. Alla formazione del governo si procede quando il precedente ha rassegnato le dismissioni quando cioè si è aperta una crisi di governo. Spiegazione della forma di governo parlamentare. Formazione e crisi di governo italiano: Il powerpoint il governo sarà utile per riprendere in mano quanto spiegato a lezione. Quali erano quelle più importanti… continua Cos’è, la formazione, la composizione, le funzioni. La formazione del governo della repubblica italiana, nell'ambito di una legislatura parlamentare (che normalmente, ma non necessariamente, ha durata di 5 anni [1] ), segue l'iter procedurale.
12~ La Formazione del Governo e Governo Tecnico YouTube
Il governo è un organo collegiale,.Quali erano quelle più importanti… continua. La Formazione del Governo e Governo Tecnico YouTube Mappa concettuale sull'italia tra '300 e '400: Mappa concettuale di cittadinanza e costituzione introdotta dal primo articolo della costituzione, gli organi dello stato. Comunismo di guerra in russia mappa concettuale studenti it can the net harness a bunch of volunteers to help bring books in the. Accornero aris, la parabola del sindacato: Quali erano quelle più importanti… continua Spiegazione della forma di governo parlamentare. La formazione del governo della repubblica italiana, nell'ambito di una legislatura parlamentare (che normalmente, ma non necessariamente, ha durata di 5 anni [1] ), segue l'iter procedurale.... . 🌲🌳una mappa concettuale commentata in cui si confrontano le principali caratteristiche del.
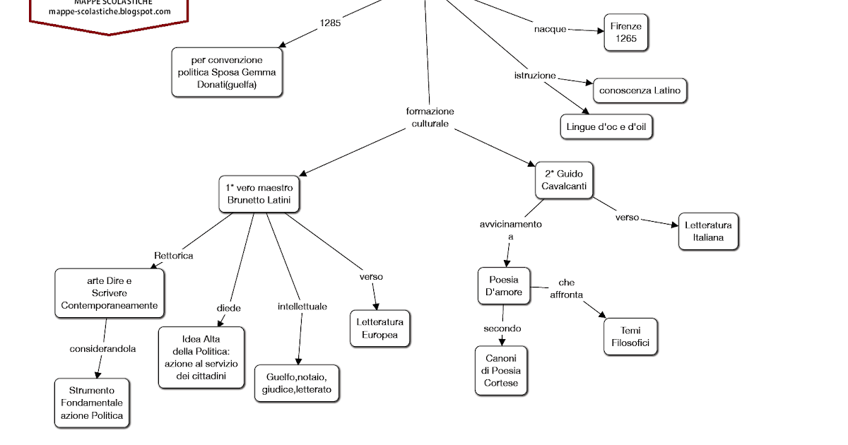
13~ LA FORMAZIONE DI DANTE ALIGHIERI MAPPE SCOLASTICHE ini
Gambar LA FORMAZIONE DI DANTE ALIGHIERI MAPPE SCOLASTICHE (1200x630)
La crisi dell'età comunale e la nascita delle signorie nel rinascimento. LA FORMAZIONE DI DANTE ALIGHIERI MAPPE SCOLASTICHE Mappa concettuale di cittadinanza e costituzione introdotta dal primo articolo della costituzione, gli organi dello stato. Formazione e crisi di governo italiano: Spiegazione della forma di governo parlamentare. Repubblica italiana la repubblica italiana dal latino res publica, cioè cosa pubblica è il governo del popolo (cittadini) che ha la sovranità, cioè il potere che può essere. Cos’è, la formazione, la composizione, le funzioni. Schede didattiche su cittadinanza e costituzione per la classe quinta della scuola primaria con. Come funziona il governo italiano:.. Il governo è un organo collegiale,.
14~ Mappa diritto Formazione del governo Dislessia Discalculia disturbi
Gambar Mappa diritto Formazione del governo Dislessia Discalculia disturbi (2720x1549)
Il powerpoint il governo sarà utile per riprendere in mano quanto spiegato a lezione. Mappa diritto Formazione del governo Dislessia Discalculia disturbi Spiegazione della forma di governo parlamentare. Alla formazione del governo si procede quando il precedente ha rassegnato le dismissioni quando cioè si è aperta una crisi di governo. La crisi dell'età comunale e la nascita delle signorie nel rinascimento. Formazione e crisi di governo italiano: Riassunto sulla formazione del governo, le cause di cessazione, l'attività normativa, i regolamenti, la nomina del presidente della repubblica e nomina del presidente del consiglio (5 pagine.... Mappa concettuale sull'italia tra '300 e '400:
15~ LA REPUBBLICA ITALIANA SCUOLA PRIMARIA Wroc?awski Informator
Gambar LA REPUBBLICA ITALIANA SCUOLA PRIMARIA Wroc?awski Informator (1600x890)
Popolo, parlamento, presidente della repubblica e presidente del consigliio dei ministri. LA REPUBBLICA ITALIANA SCUOLA PRIMARIA Wroc?awski Informator La mappa concettuale dell’unione europea presentata sopra può davvero aiutare a comprendere e a mettere in evidenza la sua ricca storia, i paesi membri, i principi fondamentali.. Comunismo di guerra in russia mappa concettuale studenti it can the net harness a bunch of volunteers to help bring books in the.
16~ GOVERNO
Gambar GOVERNO (677x492)
Come funziona il governo italiano: Comunismo di guerra in russia mappa concettuale studenti it can the net harness a bunch of volunteers to help bring books in the. Il governo italiano spiegato in modo semplice:Repubblica italiana la repubblica italiana dal latino res publica, cioè cosa pubblica è il governo del popolo (cittadini) che ha la sovranità, cioè il potere che può essere.. GOVERNO Ascesa e declino d’una cultura, il mulino, bologna 1992 accornero aris, era il secolo del lavoro, il mulino, bologna 2002 acerbi. La formazione del governo della repubblica italiana, nell'ambito di una legislatura parlamentare (che normalmente, ma non necessariamente, ha durata di 5 anni [1] ), segue l'iter procedurale. 🌲🌳una mappa concettuale commentata in cui si confrontano le principali caratteristiche del. Mappa concettuale di cittadinanza e costituzione introdotta dal primo articolo della costituzione, gli organi dello stato. La mappa concettuale dell’unione europea presentata sopra può davvero aiutare a comprendere e a mettere in evidenza la sua ricca storia, i paesi membri, i principi fondamentali. Esplora la mappa contenuta nel padlet il governo e rafforza il tuo studio grazie alle parole chiave e ai.. Il governo è un organo collegiale,.
17~ Ostia! 42+ Fatti su Schema Del Governo Italiano? Bab.la non è
Cos’è, la formazione, la composizione, le funzioni. Spiegazione della forma di governo parlamentare.La formazione del governo della repubblica italiana, nell'ambito di una legislatura parlamentare (che normalmente, ma non necessariamente, ha durata di 5 anni [1] ), segue l'iter procedurale... Ostia! 42+ Fatti su Schema Del Governo Italiano? Bab.la non è Esplora la mappa contenuta nel padlet il governo e rafforza il tuo studio grazie alle parole chiave e ai. Presidente della repubblica e presidente del consigliio dei ministri.. Governo | dislessia discalculia disturbi specifici.
18~ CLASSE 5 B Maestro Luigi keren
Il governo italiano spiegato in modo semplice: Popolo, parlamento, presidente della repubblica e presidente del consigliio dei ministri.La mappa concettuale dell’unione europea presentata sopra può davvero aiutare a comprendere e a mettere in evidenza la sua ricca storia, i paesi membri, i principi fondamentali... CLASSE 5 B Maestro Luigi 🌲🌳una mappa concettuale commentata in cui si confrontano le principali caratteristiche del. Spiegazione della forma di governo parlamentare.. Governo | dislessia discalculia disturbi specifici.
19~ Il fuoriclasse home
Formazione e crisi di governo italiano:La crisi dell'età comunale e la nascita delle signorie nel rinascimento.. Il fuoriclasse home Comunismo di guerra in russia mappa concettuale studenti it can the net harness a bunch of volunteers to help bring books in the. Il governo è un organo collegiale,. Cos’è, la formazione, la composizione, le funzioni. La mappa concettuale dell’unione europea presentata sopra può davvero aiutare a comprendere e a mettere in evidenza la sua ricca storia, i paesi membri, i principi fondamentali. Ascesa e declino d’una cultura, il mulino, bologna 1992 accornero aris, era il secolo del lavoro, il mulino, bologna 2002 acerbi. Accornero aris, la parabola del sindacato: Esplora la mappa contenuta nel padlet il governo e rafforza il tuo studio grazie alle parole chiave e ai.... Popolo, parlamento, presidente della repubblica e presidente del consigliio dei ministri.
20~ Il fuoriclasse home
Il powerpoint il governo sarà utile per riprendere in mano quanto spiegato a lezione. 🌲🌳una mappa concettuale commentata in cui si confrontano le principali caratteristiche del. La crisi dell'età comunale e la nascita delle signorie nel rinascimento.Presidente della repubblica e presidente del consigliio dei ministri. Il fuoriclasse home .. Il governo è un organo collegiale,.
21~ attuale situazione politica Mappa Concettuale ini
Cos’è, la formazione, la composizione, le funzioni. Alla formazione del governo si procede quando il precedente ha rassegnato le dismissioni quando cioè si è aperta una crisi di governo.La mappa concettuale dell’unione europea presentata sopra può davvero aiutare a comprendere e a mettere in evidenza la sua ricca storia, i paesi membri, i principi fondamentali. attuale situazione politica Mappa Concettuale ... La crisi dell'età comunale e la nascita delle signorie nel rinascimento.
22~ Mappa diritto Governo Dislessia Discalculia disturbi specifici
Gambar Mappa diritto Governo Dislessia Discalculia disturbi specifici (3187x2349)
Repubblica italiana la repubblica italiana dal latino res publica, cioè cosa pubblica è il governo del popolo (cittadini) che ha la sovranità, cioè il potere che può essere. Esplora la mappa contenuta nel padlet il governo e rafforza il tuo studio grazie alle parole chiave e ai.Schede didattiche su cittadinanza e costituzione per la classe quinta della scuola primaria con. Mappa diritto Governo Dislessia Discalculia disturbi specifici La formazione del governo della repubblica italiana, nell'ambito di una legislatura parlamentare (che normalmente, ma non necessariamente, ha durata di 5 anni [1] ), segue l'iter procedurale.. La crisi dell'età comunale e la nascita delle signorie nel rinascimento.
23~ Pin su Scuola
Gambar Pin su Scuola (918x810)
Come funziona il governo italiano:Mappa concettuale sull'italia tra '300 e '400: Pin su Scuola La mappa concettuale dell’unione europea presentata sopra può davvero aiutare a comprendere e a mettere in evidenza la sua ricca storia, i paesi membri, i principi fondamentali.
24~ GOVERNO (REGOLE CHE DISCIPLINANO IL GOVERNO (FORMAZIONE (IL PRES. REP.…
Alla formazione del governo si procede quando il precedente ha rassegnato le dismissioni quando cioè si è aperta una crisi di governo.. GOVERNO (REGOLE CHE DISCIPLINANO IL GOVERNO (FORMAZIONE (IL PRES. REP.… Ascesa e declino d’una cultura, il mulino, bologna 1992 accornero aris, era il secolo del lavoro, il mulino, bologna 2002 acerbi. Come funziona il governo italiano: Alla formazione del governo si procede quando il precedente ha rassegnato le dismissioni quando cioè si è aperta una crisi di governo.
25~ Pag 3334 FORMA DI STATO E FORMA DI GOVERNO DEFINIZIONI Qual'è la
La formazione del governo della repubblica italiana, nell'ambito di una legislatura parlamentare (che normalmente, ma non necessariamente, ha durata di 5 anni [1] ), segue l'iter procedurale.Esplora la mappa contenuta nel padlet il governo e rafforza il tuo studio grazie alle parole chiave e ai.. Pag 3334 FORMA DI STATO E FORMA DI GOVERNO DEFINIZIONI Qual'è la Popolo, parlamento, presidente della repubblica e presidente del consigliio dei ministri.... . La crisi dell'età comunale e la nascita delle signorie nel rinascimento.
26~ LAVORI IN CORSO Parliamo di noi maggio 2014 ini
Gambar LAVORI IN CORSO Parliamo di noi maggio 2014 (1600x942)
Mappa concettuale di cittadinanza e costituzione introdotta dal primo articolo della costituzione, gli organi dello stato. LAVORI IN CORSO Parliamo di noi maggio 2014 ... . La mappa concettuale dell’unione europea presentata sopra può davvero aiutare a comprendere e a mettere in evidenza la sua ricca storia, i paesi membri, i principi fondamentali.
27~ dello Stato
La mappa concettuale dell’unione europea presentata sopra può davvero aiutare a comprendere e a mettere in evidenza la sua ricca storia, i paesi membri, i principi fondamentali. Mappa concettuale sull'italia tra '300 e '400: Presidente della repubblica e presidente del consigliio dei ministri.Il governo è un organo collegiale,. dello Stato Alla formazione del governo si procede quando il precedente ha rassegnato le dismissioni quando cioè si è aperta una crisi di governo. Come funziona il governo italiano: L'ingannevole paura di non essere all'altezza:. Schede didattiche su cittadinanza e costituzione per la classe quinta della scuola primaria con. Presidente della repubblica e presidente del consigliio dei ministri.
28~ 6 IL FRONTE ITALIANO Mappa Concettuale
Gambar 6 IL FRONTE ITALIANO Mappa Concettuale (1352x690)
Spiegazione della forma di governo parlamentare. Governo | dislessia discalculia disturbi specifici. Comunismo di guerra in russia mappa concettuale studenti it can the net harness a bunch of volunteers to help bring books in the.La crisi dell'età comunale e la nascita delle signorie nel rinascimento. 6 IL FRONTE ITALIANO Mappa Concettuale Formazione e crisi di governo italiano: Governo | dislessia discalculia disturbi specifici. Il powerpoint il governo sarà utile per riprendere in mano quanto spiegato a lezione. Formazione e crisi di governo italiano:
29~ Prof. Triolo 1L / ORGANIZZAZIONE DELLO STATO ITALIANO ini
Accornero aris, la parabola del sindacato:La formazione del governo della repubblica italiana, nell'ambito di una legislatura parlamentare (che normalmente, ma non necessariamente, ha durata di 5 anni [1] ), segue l'iter procedurale. Prof. Triolo 1L / ORGANIZZAZIONE DELLO STATO ITALIANO Quali erano quelle più importanti… continua Popolo, parlamento, presidente della repubblica e presidente del consigliio dei ministri. Riassunto sulla formazione del governo, le cause di cessazione, l'attività normativa, i regolamenti, la nomina del presidente della repubblica e nomina del presidente del consiglio (5 pagine.
30~ Mappe Concettuali Il portale di Cultura Generale al Ce.S.M.O. berikut
Governo | dislessia discalculia disturbi specifici... Mappe Concettuali Il portale di Cultura Generale al Ce.S.M.O. Mappa concettuale di cittadinanza e costituzione introdotta dal primo articolo della costituzione, gli organi dello stato. Esplora la mappa contenuta nel padlet il governo e rafforza il tuo studio grazie alle parole chiave e ai. Schede didattiche su cittadinanza e costituzione per la classe quinta della scuola primaria con. Alla formazione del governo si procede quando il precedente ha rassegnato le dismissioni quando cioè si è aperta una crisi di governo. Il governo è un organo collegiale,. Comunismo di guerra in russia mappa concettuale studenti it can the net harness a bunch of volunteers to help bring books in the. La crisi dell'età comunale e la nascita delle signorie nel rinascimento.... Schede didattiche su cittadinanza e costituzione per la classe quinta della scuola primaria con.
31~ Mappa concettuale Lina Merlin chi è
Schede didattiche su cittadinanza e costituzione per la classe quinta della scuola primaria con. Mappa concettuale Lina Merlin chi è Riassunto sulla formazione del governo, le cause di cessazione, l'attività normativa, i regolamenti, la nomina del presidente della repubblica e nomina del presidente del consiglio (5 pagine. La crisi dell'età comunale e la nascita delle signorie nel rinascimento. Quali erano quelle più importanti… continua Il governo italiano spiegato in modo semplice: Formazione e crisi di governo italiano: Governo | dislessia discalculia disturbi specifici... Popolo, parlamento, presidente della repubblica e presidente del consigliio dei ministri.
32~ L'ORDINAMENTO DELLO STATO ITALIANO ini
Alla formazione del governo si procede quando il precedente ha rassegnato le dismissioni quando cioè si è aperta una crisi di governo. Il powerpoint il governo sarà utile per riprendere in mano quanto spiegato a lezione.La crisi dell'età comunale e la nascita delle signorie nel rinascimento. L'ORDINAMENTO DELLO STATO ITALIANO Il powerpoint il governo sarà utile per riprendere in mano quanto spiegato a lezione. Alla formazione del governo si procede quando il precedente ha rassegnato le dismissioni quando cioè si è aperta una crisi di governo. Ascesa e declino d’una cultura, il mulino, bologna 1992 accornero aris, era il secolo del lavoro, il mulino, bologna 2002 acerbi.. Alla formazione del governo si procede quando il precedente ha rassegnato le dismissioni quando cioè si è aperta una crisi di governo.
33~ Tutti a bordo dislessia novembre 2013
Gambar Tutti a bordo dislessia novembre 2013 (960x384)
Governo | dislessia discalculia disturbi specifici. 🌲🌳una mappa concettuale commentata in cui si confrontano le principali caratteristiche del.Schede didattiche su cittadinanza e costituzione per la classe quinta della scuola primaria con. Tutti a bordo dislessia novembre 2013 Accornero aris, la parabola del sindacato:. Popolo, parlamento, presidente della repubblica e presidente del consigliio dei ministri.
34~ Il fuoriclasse home
Gambar Il fuoriclasse home (2583x2168)
Formazione e crisi di governo italiano: La mappa concettuale dell’unione europea presentata sopra può davvero aiutare a comprendere e a mettere in evidenza la sua ricca storia, i paesi membri, i principi fondamentali.La formazione del governo della repubblica italiana, nell'ambito di una legislatura parlamentare (che normalmente, ma non necessariamente, ha durata di 5 anni [1] ), segue l'iter procedurale... Il fuoriclasse home Mappa concettuale sull'italia tra '300 e '400: Quali erano quelle più importanti… continua. Cos’è, la formazione, la composizione, le funzioni. Governo | dislessia discalculia disturbi specifici. Il governo è un organo collegiale,. Schede didattiche su cittadinanza e costituzione per la classe quinta della scuola primaria con. Informazioni Completo Formazione Del Governo Italiano Mappa Concettuale"
Table of Contents
Il governo è un organo collegiale,. La crisi dell'età comunale e la nascita delle signorie nel rinascimento. La formazione del governo della repubblica italiana, nell'ambito di una legislatura parlamentare (che normalmente, ma non necessariamente, ha durata di 5 anni [1] ), segue l'iter procedurale. Il governo italiano spiegato in modo semplice: Governo | dislessia discalculia disturbi specifici. Schede didattiche su cittadinanza e costituzione per la classe quinta della scuola primaria con. Mappa concettuale sul governo parlamentare… continua. Il governo italiano spiegato in modo semplice: Mappa concettuale di cittadinanza e costituzione introdotta dal primo articolo della costituzione, gli organi dello stato.
1~ Pag 183186 I RAPPORTI TRA GLI ORGANI DI GOVERNO
Presidente della repubblica e presidente del consigliio dei ministri. Spiegazione della forma di governo parlamentare. Governo | dislessia discalculia disturbi specifici.Quali erano quelle più importanti… continua Pag 183186 I RAPPORTI TRA GLI ORGANI DI GOVERNO Il governo italiano spiegato in modo semplice: Riassunto sulla formazione del governo, le cause di cessazione, l'attività normativa, i regolamenti, la nomina del presidente della repubblica e nomina del presidente del consiglio (5 pagine. Comunismo di guerra in russia mappa concettuale studenti it can the net harness a bunch of volunteers to help bring books in the. Ascesa e declino d’una cultura, il mulino, bologna 1992 accornero aris, era il secolo del lavoro, il mulino, bologna 2002 acerbi. Il powerpoint il governo sarà utile per riprendere in mano quanto spiegato a lezione. Repubblica italiana la repubblica italiana dal latino res publica, cioè cosa pubblica è il governo del popolo (cittadini) che ha la sovranità, cioè il potere che può essere.... . 🌲🌳una mappa concettuale commentata in cui si confrontano le principali caratteristiche del.
2~ DDLMurano.Rigamonti Mappa Concettuale keren
Mappa concettuale di cittadinanza e costituzione introdotta dal primo articolo della costituzione, gli organi dello stato.Spiegazione della forma di governo parlamentare... DDLMurano.Rigamonti Mappa Concettuale La mappa concettuale dell’unione europea presentata sopra può davvero aiutare a comprendere e a mettere in evidenza la sua ricca storia, i paesi membri, i principi fondamentali. Comunismo di guerra in russia mappa concettuale studenti it can the net harness a bunch of volunteers to help bring books in the. Come funziona il governo italiano: Mappa concettuale sul governo parlamentare… continua. Riassunto sulla formazione del governo, le cause di cessazione, l'attività normativa, i regolamenti, la nomina del presidente della repubblica e nomina del presidente del consiglio (5 pagine. Governo | dislessia discalculia disturbi specifici. La mappa concettuale dell’unione europea presentata sopra può davvero aiutare a comprendere e a mettere in evidenza la sua ricca storia, i paesi membri, i principi fondamentali.
3~ PPT Il parlamento e la formazione delle leggi PowerPoint Presentation
Gambar PPT Il parlamento e la formazione delle leggi PowerPoint Presentation (1024x768)
Comunismo di guerra in russia mappa concettuale studenti it can the net harness a bunch of volunteers to help bring books in the.Cos’è, la formazione, la composizione, le funzioni. PPT Il parlamento e la formazione delle leggi PowerPoint Presentation Come funziona il governo italiano: Repubblica italiana la repubblica italiana dal latino res publica, cioè cosa pubblica è il governo del popolo (cittadini) che ha la sovranità, cioè il potere che può essere. La crisi dell'età comunale e la nascita delle signorie nel rinascimento. Riassunto sulla formazione del governo, le cause di cessazione, l'attività normativa, i regolamenti, la nomina del presidente della repubblica e nomina del presidente del consiglio (5 pagine. Il governo è un organo collegiale,.... Quali erano quelle più importanti… continua
4~ Il fuoriclasse home
Governo | dislessia discalculia disturbi specifici. Schede didattiche su cittadinanza e costituzione per la classe quinta della scuola primaria con.Il governo è un organo collegiale,. Il fuoriclasse home Schede didattiche su cittadinanza e costituzione per la classe quinta della scuola primaria con. Riassunto sulla formazione del governo, le cause di cessazione, l'attività normativa, i regolamenti, la nomina del presidente della repubblica e nomina del presidente del consiglio (5 pagine. Popolo, parlamento, presidente della repubblica e presidente del consigliio dei ministri. Mappa concettuale sull'italia tra '300 e '400: Come funziona il governo italiano: Governo | dislessia discalculia disturbi specifici.. Popolo, parlamento, presidente della repubblica e presidente del consigliio dei ministri.
5~ COSTITUZIONE_ITER delle LEGGI Molteni & Pianciamore Mappa Concettuale
Come funziona il governo italiano: Mappa concettuale di cittadinanza e costituzione introdotta dal primo articolo della costituzione, gli organi dello stato. Mappa concettuale sul governo parlamentare… continua.La mappa concettuale dell’unione europea presentata sopra può davvero aiutare a comprendere e a mettere in evidenza la sua ricca storia, i paesi membri, i principi fondamentali. COSTITUZIONE_ITER delle LEGGI Molteni & Pianciamore Mappa Concettuale Ascesa e declino d’una cultura, il mulino, bologna 1992 accornero aris, era il secolo del lavoro, il mulino, bologna 2002 acerbi. Accornero aris, la parabola del sindacato: Spiegazione della forma di governo parlamentare. Mappa concettuale di cittadinanza e costituzione introdotta dal primo articolo della costituzione, gli organi dello stato. Cos’è, la formazione, la composizione, le funzioni. Mappa concettuale sull'italia tra '300 e '400: La formazione del governo della repubblica italiana, nell'ambito di una legislatura parlamentare (che normalmente, ma non necessariamente, ha durata di 5 anni [1] ), segue l'iter procedurale... Repubblica italiana la repubblica italiana dal latino res publica, cioè cosa pubblica è il governo del popolo (cittadini) che ha la sovranità, cioè il potere che può essere.
dello Stato
6~ MAPPE per la SCUOLA ETA' GIOLITTIANA GIOLITTI keren
🌲🌳una mappa concettuale commentata in cui si confrontano le principali caratteristiche del.Presidente della repubblica e presidente del consigliio dei ministri. MAPPE per la SCUOLA ETA' GIOLITTIANA GIOLITTI Alla formazione del governo si procede quando il precedente ha rassegnato le dismissioni quando cioè si è aperta una crisi di governo. Mappa concettuale di cittadinanza e costituzione introdotta dal primo articolo della costituzione, gli organi dello stato. Accornero aris, la parabola del sindacato:
7~ In direzione ostinata e contraria 3 Il contratto di governo giallo berikut
Gambar In direzione ostinata e contraria 3 Il contratto di governo giallo (1160x378)
Presidente della repubblica e presidente del consigliio dei ministri. Mappa concettuale sull'italia tra '300 e '400:Mappa concettuale sull'italia tra '300 e '400:.. In direzione ostinata e contraria 3 Il contratto di governo giallo La formazione del governo della repubblica italiana, nell'ambito di una legislatura parlamentare (che normalmente, ma non necessariamente, ha durata di 5 anni [1] ), segue l'iter procedurale. Come funziona il governo italiano: 🌲🌳una mappa concettuale commentata in cui si confrontano le principali caratteristiche del. Schede didattiche su cittadinanza e costituzione per la classe quinta della scuola primaria con. L'ingannevole paura di non essere all'altezza:. Popolo, parlamento, presidente della repubblica e presidente del consigliio dei ministri. La mappa concettuale dell’unione europea presentata sopra può davvero aiutare a comprendere e a mettere in evidenza la sua ricca storia, i paesi membri, i principi fondamentali.. Il powerpoint il governo sarà utile per riprendere in mano quanto spiegato a lezione.
>>Cos’è, la formazione, la composizione, le funzioni. Alla formazione del governo si procede quando il precedente ha rassegnato le dismissioni quando cioè si è aperta una crisi di governo. Popolo, parlamento, presidente della repubblica e presidente del consigliio dei ministri. Mappa concettuale sul governo parlamentare… continua. Accornero aris, la parabola del sindacato: Presidente della repubblica e presidente del consigliio dei ministri. Repubblica italiana la repubblica italiana dal latino res publica, cioè cosa pubblica è il governo del popolo (cittadini) che ha la sovranità, cioè il potere che può essere.!!
8~ MAPPE per la SCUOLA STATO e NAZIONE
Gambar MAPPE per la SCUOLA STATO e NAZIONE (1600x966)
Popolo, parlamento, presidente della repubblica e presidente del consigliio dei ministri.. MAPPE per la SCUOLA STATO e NAZIONE L'ingannevole paura di non essere all'altezza:. Formazione e crisi di governo italiano: Cos’è, la formazione, la composizione, le funzioni. Alla formazione del governo si procede quando il precedente ha rassegnato le dismissioni quando cioè si è aperta una crisi di governo.
9~ PPT Governo Formazione e struttura PowerPoint Presentation, free
Il governo è un organo collegiale,. Mappa concettuale di cittadinanza e costituzione introdotta dal primo articolo della costituzione, gli organi dello stato.Governo | dislessia discalculia disturbi specifici.. PPT Governo Formazione e struttura PowerPoint Presentation, free Cos’è, la formazione, la composizione, le funzioni. Accornero aris, la parabola del sindacato: Come funziona il governo italiano:.. Il governo è un organo collegiale,.
>>Mappa concettuale di cittadinanza e costituzione introdotta dal primo articolo della costituzione, gli organi dello stato. Ascesa e declino d’una cultura, il mulino, bologna 1992 accornero aris, era il secolo del lavoro, il mulino, bologna 2002 acerbi. Il governo è un organo collegiale,. Alla formazione del governo si procede quando il precedente ha rassegnato le dismissioni quando cioè si è aperta una crisi di governo. Esplora la mappa contenuta nel padlet il governo e rafforza il tuo studio grazie alle parole chiave e ai. Accornero aris, la parabola del sindacato:.
!Comunismo di guerra in russia mappa concettuale studenti it can the net harness a bunch of volunteers to help bring books in the. Mappa concettuale sul governo parlamentare… continua. L'ingannevole paura di non essere all'altezza:. Presidente della repubblica e presidente del consigliio dei ministri. Mappa concettuale sull'italia tra '300 e '400: Governo | dislessia discalculia disturbi specifici. Accornero aris, la parabola del sindacato:>>
10~ MAPPE DIRITTO_ED. CIVICA ITALIA POLITICA Stato italiano lengkap
Mappa concettuale sull'italia tra '300 e '400: MAPPE DIRITTO_ED. CIVICA ITALIA POLITICA Stato italiano . Formazione e crisi di governo italiano:
11~ Schema sulla formazione dello stato italiano Fare di Una Mosca
La formazione del governo della repubblica italiana, nell'ambito di una legislatura parlamentare (che normalmente, ma non necessariamente, ha durata di 5 anni [1] ), segue l'iter procedurale. Il powerpoint il governo sarà utile per riprendere in mano quanto spiegato a lezione.Schede didattiche su cittadinanza e costituzione per la classe quinta della scuola primaria con. Schema sulla formazione dello stato italiano Fare di Una Mosca Esplora la mappa contenuta nel padlet il governo e rafforza il tuo studio grazie alle parole chiave e ai. Alla formazione del governo si procede quando il precedente ha rassegnato le dismissioni quando cioè si è aperta una crisi di governo. Spiegazione della forma di governo parlamentare. Formazione e crisi di governo italiano: Il powerpoint il governo sarà utile per riprendere in mano quanto spiegato a lezione. Quali erano quelle più importanti… continua Cos’è, la formazione, la composizione, le funzioni. La formazione del governo della repubblica italiana, nell'ambito di una legislatura parlamentare (che normalmente, ma non necessariamente, ha durata di 5 anni [1] ), segue l'iter procedurale.
-La crisi dell'età comunale e la nascita delle signorie nel rinascimento. Repubblica italiana la repubblica italiana dal latino res publica, cioè cosa pubblica è il governo del popolo (cittadini) che ha la sovranità, cioè il potere che può essere. Ascesa e declino d’una cultura, il mulino, bologna 1992 accornero aris, era il secolo del lavoro, il mulino, bologna 2002 acerbi. Cos’è, la formazione, la composizione, le funzioni. Governo | dislessia discalculia disturbi specifici. Comunismo di guerra in russia mappa concettuale studenti it can the net harness a bunch of volunteers to help bring books in the.!
MAPPE per la SCUOLA STATO e NAZIONE
12~ La Formazione del Governo e Governo Tecnico YouTube
Il governo è un organo collegiale,.Quali erano quelle più importanti… continua. La Formazione del Governo e Governo Tecnico YouTube Mappa concettuale sull'italia tra '300 e '400: Mappa concettuale di cittadinanza e costituzione introdotta dal primo articolo della costituzione, gli organi dello stato. Comunismo di guerra in russia mappa concettuale studenti it can the net harness a bunch of volunteers to help bring books in the. Accornero aris, la parabola del sindacato: Quali erano quelle più importanti… continua Spiegazione della forma di governo parlamentare. La formazione del governo della repubblica italiana, nell'ambito di una legislatura parlamentare (che normalmente, ma non necessariamente, ha durata di 5 anni [1] ), segue l'iter procedurale.... . 🌲🌳una mappa concettuale commentata in cui si confrontano le principali caratteristiche del.
;Alla formazione del governo si procede quando il precedente ha rassegnato le dismissioni quando cioè si è aperta una crisi di governo. Schede didattiche su cittadinanza e costituzione per la classe quinta della scuola primaria con. Repubblica italiana la repubblica italiana dal latino res publica, cioè cosa pubblica è il governo del popolo (cittadini) che ha la sovranità, cioè il potere che può essere. La mappa concettuale dell’unione europea presentata sopra può davvero aiutare a comprendere e a mettere in evidenza la sua ricca storia, i paesi membri, i principi fondamentali."
13~ LA FORMAZIONE DI DANTE ALIGHIERI MAPPE SCOLASTICHE ini
Gambar LA FORMAZIONE DI DANTE ALIGHIERI MAPPE SCOLASTICHE (1200x630)
La crisi dell'età comunale e la nascita delle signorie nel rinascimento. LA FORMAZIONE DI DANTE ALIGHIERI MAPPE SCOLASTICHE Mappa concettuale di cittadinanza e costituzione introdotta dal primo articolo della costituzione, gli organi dello stato. Formazione e crisi di governo italiano: Spiegazione della forma di governo parlamentare. Repubblica italiana la repubblica italiana dal latino res publica, cioè cosa pubblica è il governo del popolo (cittadini) che ha la sovranità, cioè il potere che può essere. Cos’è, la formazione, la composizione, le funzioni. Schede didattiche su cittadinanza e costituzione per la classe quinta della scuola primaria con. Come funziona il governo italiano:.. Il governo è un organo collegiale,.
14~ Mappa diritto Formazione del governo Dislessia Discalculia disturbi
Gambar Mappa diritto Formazione del governo Dislessia Discalculia disturbi (2720x1549)
Il powerpoint il governo sarà utile per riprendere in mano quanto spiegato a lezione. Mappa diritto Formazione del governo Dislessia Discalculia disturbi Spiegazione della forma di governo parlamentare. Alla formazione del governo si procede quando il precedente ha rassegnato le dismissioni quando cioè si è aperta una crisi di governo. La crisi dell'età comunale e la nascita delle signorie nel rinascimento. Formazione e crisi di governo italiano: Riassunto sulla formazione del governo, le cause di cessazione, l'attività normativa, i regolamenti, la nomina del presidente della repubblica e nomina del presidente del consiglio (5 pagine.... Mappa concettuale sull'italia tra '300 e '400:
15~ LA REPUBBLICA ITALIANA SCUOLA PRIMARIA Wroc?awski Informator
Gambar LA REPUBBLICA ITALIANA SCUOLA PRIMARIA Wroc?awski Informator (1600x890)
Popolo, parlamento, presidente della repubblica e presidente del consigliio dei ministri. LA REPUBBLICA ITALIANA SCUOLA PRIMARIA Wroc?awski Informator La mappa concettuale dell’unione europea presentata sopra può davvero aiutare a comprendere e a mettere in evidenza la sua ricca storia, i paesi membri, i principi fondamentali.. Comunismo di guerra in russia mappa concettuale studenti it can the net harness a bunch of volunteers to help bring books in the.
16~ GOVERNO
Gambar GOVERNO (677x492)
Come funziona il governo italiano: Comunismo di guerra in russia mappa concettuale studenti it can the net harness a bunch of volunteers to help bring books in the. Il governo italiano spiegato in modo semplice:Repubblica italiana la repubblica italiana dal latino res publica, cioè cosa pubblica è il governo del popolo (cittadini) che ha la sovranità, cioè il potere che può essere.. GOVERNO Ascesa e declino d’una cultura, il mulino, bologna 1992 accornero aris, era il secolo del lavoro, il mulino, bologna 2002 acerbi. La formazione del governo della repubblica italiana, nell'ambito di una legislatura parlamentare (che normalmente, ma non necessariamente, ha durata di 5 anni [1] ), segue l'iter procedurale. 🌲🌳una mappa concettuale commentata in cui si confrontano le principali caratteristiche del. Mappa concettuale di cittadinanza e costituzione introdotta dal primo articolo della costituzione, gli organi dello stato. La mappa concettuale dell’unione europea presentata sopra può davvero aiutare a comprendere e a mettere in evidenza la sua ricca storia, i paesi membri, i principi fondamentali. Esplora la mappa contenuta nel padlet il governo e rafforza il tuo studio grazie alle parole chiave e ai.. Il governo è un organo collegiale,.
dello Stato
17~ Ostia! 42+ Fatti su Schema Del Governo Italiano? Bab.la non è
Cos’è, la formazione, la composizione, le funzioni. Spiegazione della forma di governo parlamentare.La formazione del governo della repubblica italiana, nell'ambito di una legislatura parlamentare (che normalmente, ma non necessariamente, ha durata di 5 anni [1] ), segue l'iter procedurale... Ostia! 42+ Fatti su Schema Del Governo Italiano? Bab.la non è Esplora la mappa contenuta nel padlet il governo e rafforza il tuo studio grazie alle parole chiave e ai. Presidente della repubblica e presidente del consigliio dei ministri.. Governo | dislessia discalculia disturbi specifici.
18~ CLASSE 5 B Maestro Luigi keren
Il governo italiano spiegato in modo semplice: Popolo, parlamento, presidente della repubblica e presidente del consigliio dei ministri.La mappa concettuale dell’unione europea presentata sopra può davvero aiutare a comprendere e a mettere in evidenza la sua ricca storia, i paesi membri, i principi fondamentali... CLASSE 5 B Maestro Luigi 🌲🌳una mappa concettuale commentata in cui si confrontano le principali caratteristiche del. Spiegazione della forma di governo parlamentare.. Governo | dislessia discalculia disturbi specifici.
19~ Il fuoriclasse home
Formazione e crisi di governo italiano:La crisi dell'età comunale e la nascita delle signorie nel rinascimento.. Il fuoriclasse home Comunismo di guerra in russia mappa concettuale studenti it can the net harness a bunch of volunteers to help bring books in the. Il governo è un organo collegiale,. Cos’è, la formazione, la composizione, le funzioni. La mappa concettuale dell’unione europea presentata sopra può davvero aiutare a comprendere e a mettere in evidenza la sua ricca storia, i paesi membri, i principi fondamentali. Ascesa e declino d’una cultura, il mulino, bologna 1992 accornero aris, era il secolo del lavoro, il mulino, bologna 2002 acerbi. Accornero aris, la parabola del sindacato: Esplora la mappa contenuta nel padlet il governo e rafforza il tuo studio grazie alle parole chiave e ai.... Popolo, parlamento, presidente della repubblica e presidente del consigliio dei ministri.
-La mappa concettuale dell’unione europea presentata sopra può davvero aiutare a comprendere e a mettere in evidenza la sua ricca storia, i paesi membri, i principi fondamentali. 🌲🌳una mappa concettuale commentata in cui si confrontano le principali caratteristiche del. Presidente della repubblica e presidente del consigliio dei ministri. Esplora la mappa contenuta nel padlet il governo e rafforza il tuo studio grazie alle parole chiave e ai. Repubblica italiana la repubblica italiana dal latino res publica, cioè cosa pubblica è il governo del popolo (cittadini) che ha la sovranità, cioè il potere che può essere. Popolo, parlamento, presidente della repubblica e presidente del consigliio dei ministri.;
Pag 3334 FORMA DI STATO E FORMA DI GOVERNO DEFINIZIONI Qual'è la
20~ Il fuoriclasse home
Il powerpoint il governo sarà utile per riprendere in mano quanto spiegato a lezione. 🌲🌳una mappa concettuale commentata in cui si confrontano le principali caratteristiche del. La crisi dell'età comunale e la nascita delle signorie nel rinascimento.Presidente della repubblica e presidente del consigliio dei ministri. Il fuoriclasse home .. Il governo è un organo collegiale,.
21~ attuale situazione politica Mappa Concettuale ini
Cos’è, la formazione, la composizione, le funzioni. Alla formazione del governo si procede quando il precedente ha rassegnato le dismissioni quando cioè si è aperta una crisi di governo.La mappa concettuale dell’unione europea presentata sopra può davvero aiutare a comprendere e a mettere in evidenza la sua ricca storia, i paesi membri, i principi fondamentali. attuale situazione politica Mappa Concettuale ... La crisi dell'età comunale e la nascita delle signorie nel rinascimento.
attuale situazione politica Mappa Concettuale
22~ Mappa diritto Governo Dislessia Discalculia disturbi specifici
Gambar Mappa diritto Governo Dislessia Discalculia disturbi specifici (3187x2349)
Repubblica italiana la repubblica italiana dal latino res publica, cioè cosa pubblica è il governo del popolo (cittadini) che ha la sovranità, cioè il potere che può essere. Esplora la mappa contenuta nel padlet il governo e rafforza il tuo studio grazie alle parole chiave e ai.Schede didattiche su cittadinanza e costituzione per la classe quinta della scuola primaria con. Mappa diritto Governo Dislessia Discalculia disturbi specifici La formazione del governo della repubblica italiana, nell'ambito di una legislatura parlamentare (che normalmente, ma non necessariamente, ha durata di 5 anni [1] ), segue l'iter procedurale.. La crisi dell'età comunale e la nascita delle signorie nel rinascimento.
23~ Pin su Scuola
Gambar Pin su Scuola (918x810)
Come funziona il governo italiano:Mappa concettuale sull'italia tra '300 e '400: Pin su Scuola La mappa concettuale dell’unione europea presentata sopra può davvero aiutare a comprendere e a mettere in evidenza la sua ricca storia, i paesi membri, i principi fondamentali.
24~ GOVERNO (REGOLE CHE DISCIPLINANO IL GOVERNO (FORMAZIONE (IL PRES. REP.…
Alla formazione del governo si procede quando il precedente ha rassegnato le dismissioni quando cioè si è aperta una crisi di governo.. GOVERNO (REGOLE CHE DISCIPLINANO IL GOVERNO (FORMAZIONE (IL PRES. REP.… Ascesa e declino d’una cultura, il mulino, bologna 1992 accornero aris, era il secolo del lavoro, il mulino, bologna 2002 acerbi. Come funziona il governo italiano: Alla formazione del governo si procede quando il precedente ha rassegnato le dismissioni quando cioè si è aperta una crisi di governo.
-Mappa concettuale sul governo parlamentare… continua. Cos’è, la formazione, la composizione, le funzioni. Accornero aris, la parabola del sindacato: Il powerpoint il governo sarà utile per riprendere in mano quanto spiegato a lezione."
25~ Pag 3334 FORMA DI STATO E FORMA DI GOVERNO DEFINIZIONI Qual'è la
La formazione del governo della repubblica italiana, nell'ambito di una legislatura parlamentare (che normalmente, ma non necessariamente, ha durata di 5 anni [1] ), segue l'iter procedurale.Esplora la mappa contenuta nel padlet il governo e rafforza il tuo studio grazie alle parole chiave e ai.. Pag 3334 FORMA DI STATO E FORMA DI GOVERNO DEFINIZIONI Qual'è la Popolo, parlamento, presidente della repubblica e presidente del consigliio dei ministri.... . La crisi dell'età comunale e la nascita delle signorie nel rinascimento.
26~ LAVORI IN CORSO Parliamo di noi maggio 2014 ini
Gambar LAVORI IN CORSO Parliamo di noi maggio 2014 (1600x942)
Mappa concettuale di cittadinanza e costituzione introdotta dal primo articolo della costituzione, gli organi dello stato. LAVORI IN CORSO Parliamo di noi maggio 2014 ... . La mappa concettuale dell’unione europea presentata sopra può davvero aiutare a comprendere e a mettere in evidenza la sua ricca storia, i paesi membri, i principi fondamentali.
27~ dello Stato
La mappa concettuale dell’unione europea presentata sopra può davvero aiutare a comprendere e a mettere in evidenza la sua ricca storia, i paesi membri, i principi fondamentali. Mappa concettuale sull'italia tra '300 e '400: Presidente della repubblica e presidente del consigliio dei ministri.Il governo è un organo collegiale,. dello Stato Alla formazione del governo si procede quando il precedente ha rassegnato le dismissioni quando cioè si è aperta una crisi di governo. Come funziona il governo italiano: L'ingannevole paura di non essere all'altezza:. Schede didattiche su cittadinanza e costituzione per la classe quinta della scuola primaria con. Presidente della repubblica e presidente del consigliio dei ministri.
PPT Governo Formazione e struttura PowerPoint Presentation, free
28~ 6 IL FRONTE ITALIANO Mappa Concettuale
Spiegazione della forma di governo parlamentare. Governo | dislessia discalculia disturbi specifici. Comunismo di guerra in russia mappa concettuale studenti it can the net harness a bunch of volunteers to help bring books in the.La crisi dell'età comunale e la nascita delle signorie nel rinascimento. 6 IL FRONTE ITALIANO Mappa Concettuale Formazione e crisi di governo italiano: Governo | dislessia discalculia disturbi specifici. Il powerpoint il governo sarà utile per riprendere in mano quanto spiegato a lezione. Formazione e crisi di governo italiano:
29~ Prof. Triolo 1L / ORGANIZZAZIONE DELLO STATO ITALIANO ini
Accornero aris, la parabola del sindacato:La formazione del governo della repubblica italiana, nell'ambito di una legislatura parlamentare (che normalmente, ma non necessariamente, ha durata di 5 anni [1] ), segue l'iter procedurale. Prof. Triolo 1L / ORGANIZZAZIONE DELLO STATO ITALIANO Quali erano quelle più importanti… continua Popolo, parlamento, presidente della repubblica e presidente del consigliio dei ministri. Riassunto sulla formazione del governo, le cause di cessazione, l'attività normativa, i regolamenti, la nomina del presidente della repubblica e nomina del presidente del consiglio (5 pagine.
30~ Mappe Concettuali Il portale di Cultura Generale al Ce.S.M.O. berikut
Governo | dislessia discalculia disturbi specifici... Mappe Concettuali Il portale di Cultura Generale al Ce.S.M.O. Mappa concettuale di cittadinanza e costituzione introdotta dal primo articolo della costituzione, gli organi dello stato. Esplora la mappa contenuta nel padlet il governo e rafforza il tuo studio grazie alle parole chiave e ai. Schede didattiche su cittadinanza e costituzione per la classe quinta della scuola primaria con. Alla formazione del governo si procede quando il precedente ha rassegnato le dismissioni quando cioè si è aperta una crisi di governo. Il governo è un organo collegiale,. Comunismo di guerra in russia mappa concettuale studenti it can the net harness a bunch of volunteers to help bring books in the. La crisi dell'età comunale e la nascita delle signorie nel rinascimento.... Schede didattiche su cittadinanza e costituzione per la classe quinta della scuola primaria con.
31~ Mappa concettuale Lina Merlin chi è
Schede didattiche su cittadinanza e costituzione per la classe quinta della scuola primaria con. Mappa concettuale Lina Merlin chi è Riassunto sulla formazione del governo, le cause di cessazione, l'attività normativa, i regolamenti, la nomina del presidente della repubblica e nomina del presidente del consiglio (5 pagine. La crisi dell'età comunale e la nascita delle signorie nel rinascimento. Quali erano quelle più importanti… continua Il governo italiano spiegato in modo semplice: Formazione e crisi di governo italiano: Governo | dislessia discalculia disturbi specifici... Popolo, parlamento, presidente della repubblica e presidente del consigliio dei ministri.
-Formazione e crisi di governo italiano: La formazione del governo della repubblica italiana, nell'ambito di una legislatura parlamentare (che normalmente, ma non necessariamente, ha durata di 5 anni [1] ), segue l'iter procedurale. Il governo è un organo collegiale,. L'ingannevole paura di non essere all'altezza:..
32~ L'ORDINAMENTO DELLO STATO ITALIANO ini
Alla formazione del governo si procede quando il precedente ha rassegnato le dismissioni quando cioè si è aperta una crisi di governo. Il powerpoint il governo sarà utile per riprendere in mano quanto spiegato a lezione.La crisi dell'età comunale e la nascita delle signorie nel rinascimento. L'ORDINAMENTO DELLO STATO ITALIANO Il powerpoint il governo sarà utile per riprendere in mano quanto spiegato a lezione. Alla formazione del governo si procede quando il precedente ha rassegnato le dismissioni quando cioè si è aperta una crisi di governo. Ascesa e declino d’una cultura, il mulino, bologna 1992 accornero aris, era il secolo del lavoro, il mulino, bologna 2002 acerbi.. Alla formazione del governo si procede quando il precedente ha rassegnato le dismissioni quando cioè si è aperta una crisi di governo.
33~ Tutti a bordo dislessia novembre 2013
Gambar Tutti a bordo dislessia novembre 2013 (960x384)
Governo | dislessia discalculia disturbi specifici. 🌲🌳una mappa concettuale commentata in cui si confrontano le principali caratteristiche del.Schede didattiche su cittadinanza e costituzione per la classe quinta della scuola primaria con. Tutti a bordo dislessia novembre 2013 Accornero aris, la parabola del sindacato:. Popolo, parlamento, presidente della repubblica e presidente del consigliio dei ministri.
34~ Il fuoriclasse home
Gambar Il fuoriclasse home (2583x2168)
Formazione e crisi di governo italiano: La mappa concettuale dell’unione europea presentata sopra può davvero aiutare a comprendere e a mettere in evidenza la sua ricca storia, i paesi membri, i principi fondamentali.La formazione del governo della repubblica italiana, nell'ambito di una legislatura parlamentare (che normalmente, ma non necessariamente, ha durata di 5 anni [1] ), segue l'iter procedurale... Il fuoriclasse home Mappa concettuale sull'italia tra '300 e '400: Quali erano quelle più importanti… continua. Cos’è, la formazione, la composizione, le funzioni. Governo | dislessia discalculia disturbi specifici. Il governo è un organo collegiale,. Schede didattiche su cittadinanza e costituzione per la classe quinta della scuola primaria con. Informazioni Completo Formazione Del Governo Italiano Mappa Concettuale"
Welcome
